發布時間:2021-01-05
2021年1月5日,《Nature Cell Biology》期刊在線發表了題為《通過內源性啟動子驅動的sgRNA監測低豐度轉錄本和lncRNAs的表達》的研究論文,該研究由中國科學院腦科學與智能技術卓越創新中心(神經科學研究所)、上海腦科學與類腦研究中心、神經科學國家重點實驗室楊輝研究組和周海波研究組合作完成。該研究通過內源基因的啟動子驅動sgRNA(single-guide RNAs)表達,結合SPH-OminiCMV(CRISPR-activator Suntag-P65-HSF1 and OminiCMV-mCherry)熒光報告系統,成功實現低豐度基因和lncRNAs(Long non-coding RNAs)基因表達的動態示蹤。該研究建立了一種通用的內源基因轉錄門控系統,為活細胞中實時標記低表達基因和lncRNAs,研究其生物學功能提供了有效工具。
在活細胞中實時監測內源基因活性對于研究基因的生物學功能并調控其表達水平至關重要。近年來越來越多證據表明,lncRNAs通過調控某些重要編碼基因的表達,不僅參與了腦發育、神經元分化、突觸可塑性的發生發展,而且參與神經系統損傷之后的修復過程。深入研究lncRNAs,將為治療神經系統疾病提供新思路。但是受現有標記技術的限制,對其功能注釋極具挑戰性。
監測內源基因活性的常規方法是將熒光蛋白精確插入蛋白編碼框中,但是,這種方法并不適用于非編碼基因和低豐度轉錄的基因。sgRNA,類似于一個GPS可以將Cas核酸酶直接導向目標核酸位點,具有高特異性、高效率和多功能性。盡管各種誘導性sgRNA已經被開發用來接收活細胞中的內源信號,但這些方法只能用于某些功能明確的小RNA的反應。目前在活細胞里面標記內源基因表達的方法,都具有一定的局限性,而且,對于低表達的基因以及lncRNA,目前缺乏很好的活細胞內的標記技術。 建立適用范圍更廣,能增強內源信號,并且信噪比更低的新型活細胞標記技術,是該研究領域急需解決的問題。
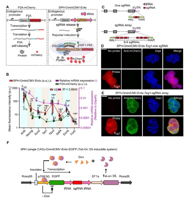
楊輝研究組和周海波研究組合作開發了一種廣譜的內源性轉錄門控開關Ents(Endogenous Transcription-Gated Switch),利用內源性啟動子表達sgRNA前體,之后sgRNA前體上的tRNA序列可以被內源的自剪切機制識別并且切割,進而釋放出能夠執行功能的sgRNA,當Ents與高度敏感的CRISPR激活相關的報告系統SPH-OminiCMV結合,可以監測到內源基因的表達(圖A)。值得注意的是,SPH-OminiCMV-Ents能夠放大內源信號,從而實現低豐度轉錄本表達的可視化。
為進一步研究SPH-OminiCMV-Ents用于監測內源基因的能力,團隊選取了表達量從高到低的八個基因,發現SPH-OminiCMV-Ents誘導的mCherry表達水平普遍高于常用的P2A-mCherry標記策略,尤其是P2A-mCherry策略標記后在熒光顯微鏡下幾乎無信號的低豐度表達基因Sox2、Tet1、Sall4、Tbx3等(圖B)。
為探討增加sgRNA拷貝數是否會進一步增強熒光蛋白的產生,團隊構建了一個sgRNA前體,包含六到八個串聯的sgRNA拷貝,每個sgRNA的兩側分布著tRNA序列(圖C)。研究表明,插入sgRNA陣列可以對低豐度基因實現更好的監測,比如lncRNA Tug1,當僅用一個拷貝的sgRNA的時候不能監測到其表達,但使用sgRNA陣列則可以(圖D,E)。
為進一步探討此方法的特性,團隊成員建立了一個可控的Tet-on系統,該系統可以通過調節Dox的濃度,實現EGFP基因不同程度的表達量,進而用來研究報告系統的熒光信號強度是否可以很好地反映目標基因的表達水平。研究發現,報告系統的mCherry表達量和EGFP基因的表達量有很強的相關性,并且進一步探索了此報告系統和目標基因表達在轉錄本水平和蛋白翻譯水平存在的時間差(圖F)。
為探討此系統是否能夠隨著基因表達量的增高,其報告系統也能監測出信號增強的變化。團隊選取了表達量在小鼠胚胎干細胞中表達量低,但體外分化成神經元后表達量會增高的Tubb3基因。實驗結果顯示,分化后Tubb3的基因表達量不管是mRNA還是蛋白水平的表達量均增高,報告系統中的紅色熒光信號也隨之增高,能夠反映基因表達的動態變化。
該研究創新開發了由內源性啟動子驅動的高度可編程的sgRNA門控開關Ents,此系統理論上可以處理任何轉錄本的信息。研究人員將Ents與SPH-OminiCMV結合使用,在小鼠胚胎干細胞水平上實現了對低豐度基因和lncRNA的可視化監測及其動態變化的監測。該研究為在活細胞中研究基因元件的功能開辟了新途徑,在動物個體水平可用于描繪基因表達的時空圖譜和標記、鑒定特定的細胞類群,同時可用于研究天使綜合癥等疾病中lncRNA的表達模式,構建lncRNA體內表達完整圖譜。
該研究由博士研究生高妮、博士后胡靜、賀冰冰、碩士研究生基正邦,以及博士后胡新德,在楊輝研究員和周海波研究員的共同指導下完成,研究組的其他成員積極參與。該研究得到了腦智卓越中心基因編輯平臺、分子流式平臺、光學成像平臺的大力支持,獲得中國科學院、國家自然科學基金委、上海市科委的資助。

圖注1:(A)示意圖顯示P2A-mcherry和SPH-OminiCMV-Ents兩種標記基因的策略。(B)在mESC細胞中用SPH-OminiCMV-Ents策略(紅色三角形)和P2A- mCherry策略(綠色菱形)標記不同的基因,統計其mCherry熒光信號強度以及用qPCR分析這些基因的表達水平(紫色圓圈,紫色y軸)。(C)示意圖顯示插入一個sgRNA或一個sgRNA陣列的標記策略。(D,E)Fish圖像顯示對lncRNA Tug1在3'UTR中插入一個sgRNA或一個sgRNA陣列后,細胞系中mCherry報告熒光信號的表達情況。(F)可控的Tet-on系統示意圖,Dox誘導EGFP-sgRNA前體轉錄,成熟的sgRNA釋放出來激活mcherry報告系統。

圖注2:(A)在小鼠的胚胎干細胞上標記Tubb3基因,體外分化成神經元后,Tubb3基因表達量升高,標記到的紅色報告熒光也從極低到高。(B)分化前和分化后Tubb3基因和報告熒光信號在mRNA水平升高的量化統計。
研究組之前的研究成果——SPH激活系統:
附件下載: